Hash, verilerin benzersiz dijital parmak izidir. Bu, herhangi bir veri setinden hash fonksiyonu kullanılarak oluşturulan sabit uzunlukta bir dizidir. Bu makalede hash nedir, ne için gerekli olduğu, nasıl oluşturulduğu, nerelerde kullanıldığı ve kripto para ile nasıl bağlantılı olduğu konularını ele alacağız.
Hashing nedir
Hashing, herhangi boyuttaki verilerin sabit değere dönüştürülmesi işlemidir. Bu işlem, verilerin hızlı bir şekilde indekslenmesi, aranması veya bütünlüğünün kontrol edilmesi için kullanılır.
Bu işlem, büyük veri miktarlarını daha pratik ve işlenmesi kolay bir şekle dönüştürmeyi sağlar. Örneğin, herhangi bir uzunluktaki metin sabit uzunlukta bir dizeye, ikili koda veya Mors alfabesine dönüştürülebilir. Bu da verilerin saklanmasını ve karşılaştırılmasını kolaylaştırır.
Kripto para ve blokzincir alanında hashing, işlemlerin, blokların ve diğer verilerin benzersiz kimliklerinin oluşturulmasında kullanılır. Bu nedenle ele geçirilmesi veya okunması imkânsız olan verilerin kendine özgü bir şifreleme yöntemi olarak da adlandırılabilir. Buradan şu soruya geliyoruz: Hashing ile klasik şifreleme arasındaki fark nedir?
Şifreleme ve Hashleme
Geleneksel şifreleme sürecinde, bilgiler öyle bir şekilde değiştirilir ki yalnızca yetkili kullanıcı erişim sağlayabilir. Şifreleme, verileri tek bir standart hâle getirmez; dolayısıyla gizlenecek bilgi miktarı arttıkça şifre uzunluğu da artar. Ayrıca şifreleme süreci tersine çevrilebilir, yani veriler orijinal hâline geri getirilebilir; aynı şey hashleme için geçerli değildir.
Bu bilgi değiştirme yöntemlerini güvenlik açısından ele alırsak, hash işleminin daha avantajlı olduğu açıktır. Bunun nedeni, işlevin geri döndürülemez olmasıdır. Şifrenin tüm güvenliği, çözmek için gerekli olan özel anahtarın gizliliğine dayanır.
Hash’in özellikleri
Hash’in tanımını anladık. Şimdi onun temel özelliklerini ve özelliklerini inceleyelim. Peki, hash değeri nedir? Basitçe, verilerin belirli bir algoritmadan geçirilerek elde edilen sabit uzunluklu çıktısıdır.
- Belirlilik. Hash’in temel özelliği, kaynak verilerine kesin olarak karşılık gelmesidir: aynı veriler her zaman aynı sonucu verir. Ancak, verilerde en ufak değişiklik bile kodun tamamen değişmesine neden olur. Kullanımın en basit örneği, herhangi bir ürünün, örneğin çikolatanın üzerindeki barkoddur. Bu barkoddaki son rakam, önceki tüm rakamların toplamıdır. Bu kod, ürünün adı ve fiyatı hakkında bilgi içerir;
- Geri dönüşümsüzlük. Hash işlemi uygulanmış bilgileri orijinal haline geri döndürmek imkansızdır. Bu özellik, işlemi şifrelerin ve diğer gizli verilerin depolanması için yararlı kılar, çünkü bu değerler sızdırılsa bile, kötü niyetli kişiler orijinal bilgilere erişemezler;
- Çakışmalara karşı dayanıklılık. Çakışma, farklı verilerin aynı hash değerini verdiği durumdur. Fonksiyonun görevi, bu tür çakışmaların olasılığını en aza indirmektir. Bu özellik, veri değiştirilmesini önlediği için güvenlik bağlamında özellikle önemlidir;
- Yüksek hesaplama hızı. Hash fonksiyonları, büyük miktarda veriyi önemli gecikmeler olmadan işlemek için yeterince hızlıdır. Bu, kriptosistemlerin ve blok zincirlerinin verimli çalışması için önemlidir.
Çığ etkisi
Çığ etkisinin özelliğine önemle dikkat edilmelidir, çünkü bu etki sayesinde, başlangıç verilerindeki en ufak bir değişiklik bile, hash işleminin sonucunda önemli değişikliklere yol açar. Örneğin, dizideki bir karakteri değiştirirseniz, işlemin sonucu da büyük ölçüde değişir.
Çığ etkisi, kaynak verileri ve bunların önemsiz değişikliklerini bilerek kodu tahmin etmeyi neredeyse imkansız hale getirir.
Bu özellik, aynı veya benzer hash değerleri içeren verilerin seçilmesini engellediği için bilgilerin güvenliğini sağlar. Blockchain’de çığ etkisi, veri ve işlemleri korumak için güvenilir bir araç haline getirir.
Kripto para birimi ve blok zincirinde hash nasıl kullanılır
Hashing, merkezi olmayan bir ağın çalışmasında önemli bir işlev görür. Örneğin, Bitcoin blok zincirinde her blok, önceki bloğun kodunu içerir ve bu da birbirine bağlı bir blok zinciri oluşturur.
Bu, blok zincirini değişikliklere karşı dayanıklı hale getirmektedir: Birisi bir bloktaki verileri değiştirmeye çalışırsa, sonraki tüm blokların kodları da değişecek ve bu durum anında fark edilecektir.
Ayrıca, hash’ler kriptografik anahtarlar, dijital imzalar ve kriptosistemlerde işlemlerin güvenliğini ve gerçekliğini sağlayan diğer öğeleri oluşturmak için kullanılır.
Hashing ve madencilik
Kripto para madenciliği, hash işlemi ile doğrudan bağlantılıdır. Blockchain’e yeni bir blok eklemek için madenciler, belirli koşullara uyan bir kod bulmalıdır; örneğin, belirli sayıda sıfırla başlayan bir kod.
Burada önemli olan, fonksiyonun uygun kodu bulma sürecini zorlaştırmak için yeterince karmaşık, ancak hesaplama hızı açısından verimli olmasıdır. Bu süreç önemli hesaplama gücü gerektirdiğinden, başarılı olan madenciler blok zincirdeki coinler şeklinde ödül alırlar.
Hangi blok zincirlerinde hangi hash fonksiyonları kullanılır
Daha önce de belirttiğimiz gibi, hash fonksiyonları giriş verilerini çıkış verilerine dönüştürme yöntemleri açısından birbirinden farklıdır. Farklı blok zincirleri farklı fonksiyonları kullanır:
- SHA-256 — Bitcoin’in temel hash fonksiyonudur. 256 bit uzunluğunda bir kod oluşturur ve güvenliği sağlamak ile blok zincirine yeni bloklar eklemek için kullanılır;
- Keccak-256 (SHA-3) — Ethereum blok zincirinde kullanılır. Bu algoritma, SHA-2’nin gelişmiş bir versiyonu olarak tasarlanmıştır;
- Scrypt — Litecoin’de kullanılır. Bu algoritma, hesaplama gücüne daha az bağımlıdır, bu da daha basit ekipmanlarla madencilik yapılmasına yardımcı olur;
- Equihash — Zcash ve diğer bazı blok zincirlerinde kullanılır. Yüksek hızı ve çakışmalara karşı iyi direnci ile öne çıkar, bu da onu yeni kripto para geliştiricileri arasında popüler konuma getirir.
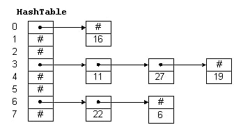
Hash tabloları
Hash tabloları, bilgileri verimli bir şekilde depolamak ve aramak için tasarlanmış bir veri yapısıdır. Hash fonksiyonunu kullanarak, verilerin dizide depolanacağı indeksi hesaplarlar.
Hash tablosuna veri eklediğinizde, örneğin bir listeye isimler eklediğinizde, fonksiyon her ismi benzersiz koda dönüştürür. Bu kod daha sonra ismi dizide kaydetmek için indeks olarak kullanılır.
Veri ararken, bu tablo gerekli bilgileri hızlı bir şekilde bulmanızı sağlayacaktır, çünkü gerekli ismin kodunu hesaplayabilir ve doğrudan dizideki ilgili indekse geçebilirsiniz. Böylece, her bir öğeyi tek tek kontrol etmeniz gereken doğrusal arama gibi geleneksel yöntemlere kıyasla arama işlemleri çok daha hızlı hale gelir.
Sonuç
Hash, herhangi boyuttaki bilgiyi sabit uzunluktaki dizeye dönüştüren özel algoritma kullanılarak oluşturulan dijital bir veri izidir. Hashing, verileri korumak ve bütünlüğünü doğrulamak için blok zinciri ve kripto para birimlerinde yaygın olarak kullanılır. Bunun önemli bir özelliği, küçük değişikliklerin bile sonuçları tamamen değiştirdiği çığ etkisidir. Böylece «hashing» ve «hash nedir» sorularını yanıtlamış oluyoruz. Farklı blok zincirleri, sistemin güvenliğini ve istikrarını sağlamak için farklı fonksiyonları kullanırlar/span>, örneğin Bitcoin’de SHA-256, Litecoin’de Scrypt, Ethereum’da SHA-3 vb.

